拉斯维加斯9888
投资者
> 投资者
> 客 户
> 求职者
> 传媒者
繁體
|
Global
English
Espa?ol
Fran?ais
Русский
信息公开
企业根基信息
人事薪酬事项
重要财政信息
企业重大事项
推广社会责任
员工招聘信息
招标采购信息
其他公开信息
欠款投诉平台
保函代替质保金问卷
人力资源
人才理想
人才概况
人才招聘
教育培训
企业文化
文化理想
视觉鉴别
文化活动
社会责任
党的建设
党建工作
纪检工作
工会工作
统战团青工作
科技创新
科技总览
技术领域
科技动态
科研成就
研发与服务平台
院士风采
重点科技成就
行业服务
企业资质
科技嘉奖
检测机构
知识产权
尺度化委员会
拉斯维加斯9888产品
重型拉斯维加斯9888
大型铸锻件
核电设备
农业拉斯维加斯9888
纺织拉斯维加斯9888
工程拉斯维加斯9888
石化通用
林业拉斯维加斯9888
地质设备
动力拉斯维加斯9888
车辆和零部件
机床工具
电工电站
仪器仪表
环保设备
业务领域
先进设备造作
产业基础研造与服务
工程承包与供给链
新闻中心
通知布告
拉斯维加斯9888要闻
重点关注
国资动态
企业动态
使佝要闻
人物风采
媒体关注
专题报路
国资委动态
媒体联系
关于拉斯维加斯9888
董事长致辞
拉斯维加斯9888概况
集团高管
拉斯维加斯9888简介
组织架构
发展过程
董事会
高级治理人员
公司荣誉
上市公司
首页
新闻中心
通知布告
2023
通知布告
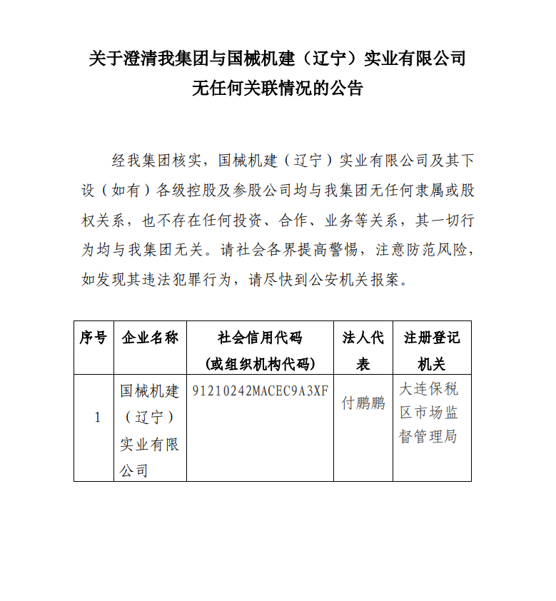
关于澄清我集团与国械机建(辽宁)实业有限公司无任何干联情况的布告
颁布功夫:2023-04-17
文章起源: 战术发展部
【
大
中
幼
】
附件:
有关文档:
北京起重运输拉斯维加斯9888设计钻研院有限公司党委委员、副总经理岳文翀接受审查调查
2023-12-08
关于澄清我集团与中国盛大富强拉斯维加斯9888工业控股集团有限公司无任何干联情况的布告
2023-07-28
关于假冒国企信息布告
2023-04-25
关于澄清我集团与国械机建(辽宁)实业有限公司无任何干联情况的布告
2023-04-17
关于澄清我集团与丽江中机投实业集团有限公司无任何干联情况的布告
2023-04-17
关于澄清我集团与贵州中机国兴商贸集团有限公司无任何干联情况的布告
2023-04-06
热点推荐
>
内网链接
拉斯维加斯9888集团在线进建平台
拉斯维加斯9888拉斯维加斯9888新闻信息治理平台
拉斯维加斯9888集团电子采购平台
拉斯维加斯9888集团网站群 >
英文子站群 >
其他语种网站 >
设备企业
拉斯维加斯9888重型设备集团股份有限公司
中国第二重型拉斯维加斯9888集团有限公司
中国一拖集团有限公司
中国福马拉斯维加斯9888集团有限公司
中国地质设备集团有限公司
中国拉斯维加斯9888重工集团有限公司
中国恒天集团有限公司
拉斯维加斯9888智能科技有限公司
工贸企业
中国拉斯维加斯9888设备工程股份有限公司
中工国际工程股份有限公司
中国海洋航空集团有限公司
苏美达股份有限公司
中国拉斯维加斯9888工业建设集团有限公司
中拉斯维加斯9888床总公司
中国重型拉斯维加斯9888有限公司
中国自控系统工程有限公司
中国浦发拉斯维加斯9888工业股份有限公司
中国拉斯维加斯9888国际合作股份有限公司
拉斯维加斯9888海南发展有限公司
科研院所
中国农业拉斯维加斯9888化科学钻研院集团有限公司
中国中元国际工程有限公司
北京起重运输拉斯维加斯9888设计钻研院有限公司
拉斯维加斯9888集团科学技术钻研院有限公司
中国结合工程有限公司
拉斯维加斯9888工业第六设计钻研院有限公司
沈阳仪表科学钻研院有限公司
岳阳通用拉斯维加斯9888钻研院有限公司
甘肃蓝科石化高新设备股份有限公司
拉斯维加斯9888精工集团股份有限公司
天津电气科学钻研院有限公司
中国电器科学钻研院股份有限公司
昭通拉斯维加斯9888科学钻研院有限公司
重庆资料钻研院有限公司
成都工具钻研所有限公司
中国重型拉斯维加斯9888钻研院股份公司
白银电器科学钻研院有限公司
拉斯维加斯9888数字科技有限公司
拉斯维加斯9888工业规划钻研院有限公司
中联西北工程设计钻研院有限公司
汽车企业
拉斯维加斯9888汽车股份有限公司
中国拉斯维加斯9888国际合作股份有限公司
中国汽车工业工程有限公司
其他企业
拉斯维加斯9888资产治理有限公司
拉斯维加斯9888财政有限责任公司
拉斯维加斯9888本钱控股有限公司
拉斯维加斯9888集团北京共享服务中心有限公司
友情链接
|
内部服务
|
RSS订阅
|
网站地图
|
版权申明
|
联下翻斯维加斯9888
京ICP备:05005561 京公网安备:110401300041号 版权所有:拉斯维加斯9888 地址:北京市海淀区丹棱街3号拉斯维加斯9888大厦 邮编:100080
【网站地图】